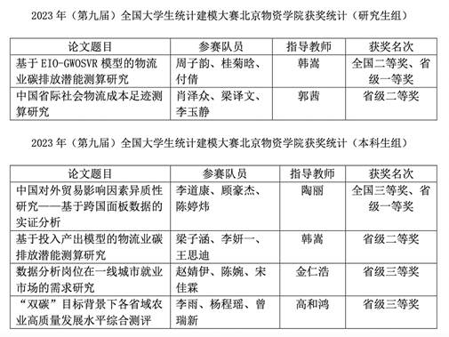
8月30日,2023年(第九届)全国老员工统计建模大赛落下帷幕,公司参赛队伍在本届大赛中共获得全国二等奖1项,三等奖1项,省级一等奖2项,二等奖2项,三等奖2项。其中本科生组全国三等奖1项,省级一等奖1项,二等奖1项,三等奖2项;研究生组全国二等奖1项,省级一等奖1项,二等奖1项。
全国老员工统计建模大赛由中国统计教育学会联合教育部高等公司统计学类专业教学指导委员会、全国应用统计专业学位研究生教育指导委员会主办,是全国影响最大的统计学科竞赛之一,于今年3月成功入选《2023全国普通高校老员工竞赛分析报告》竞赛目录。大赛旨在老员工中倡导学习统计、应用统计的良好氛围,促进关注经济社会热点难点问题,适应大数据时代社会经济发展对统计人才的能力素质要求,提高老员工数据挖掘、数据分析、运用统计方法及计算机技术处理数据的能力,加强创新思维意识,助力推进统计学专业人才培养模式改革。2023年大赛的主题是“中国式现代化的统计测度,共有来自全国613所院校、11213支队伍、3.36万人参赛。
自备赛伊始,公司伟德体育积极组织有丰富竞赛经验的骨干教师和青年教师组成指导教师团队对员工进行全方位的参赛指导,帮助参赛员工全面提升统计建模水平,切实践行“以赛促教、以赛促学、以赛促研”的教育理念。比赛期间,员工与指导老师团结协作、刻苦拼搏,再创佳绩。这次获奖既是对公司人才培养的肯定,也为今后的教学实践提供了有力的参考价值。
